iPASS一卡通淪詐騙新寵!高雄18人受害賠上百萬元 關鍵在OTP

【記者王志弘/高雄報導】詐騙手法不斷翻新,電子票證「iPASS一卡通」近來成為詐團新寵!高雄市刑大統計,光10月份的iPASS一卡通釣魚簡訊詐騙案就有18件,不法所得上百萬元,偽稱「帳戶異常」、「需更新」等,來誘騙民眾點擊,藉此盜刷信用卡或竊用帳戶資訊,呼籲大家小心。
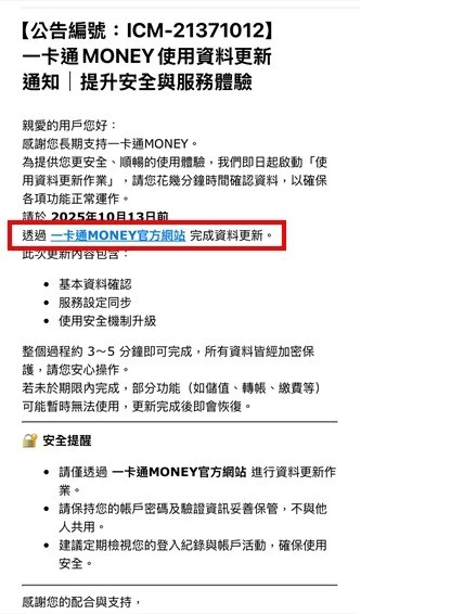
高市刑大指出,詐騙集團近期冒用「iPASS一卡通」名義發送釣魚簡訊,內容多以「系統資安優化暨帳戶資料再次確認作業通知」等緊急用語混淆視聽,附上偽造的網站連結,誘導民眾輸入個資、信用卡資料,甚至進一步竊取簡訊認證碼(OTP)。

被害人林小姐便是受害者之一。她點擊簡訊連結,依照網站要求輸入手機號碼後,接收到OTP後,再次輸入詐騙網站內,因此被詐團獲得操控權限,結果短短一分鐘內,其iPASS MONEY所綁定的銀行帳戶,先被不明人士轉帳儲值,接著又遭人以小額付費方式進行境外付款,直到銀行通知才驚覺受騙報警。
另有苦主發文表示,在輸入相關資料後,不久就收到「銀行帳戶異動」通知,這才驚覺自己竟在日本的商店被盜刷了新台幣95449元,他趕緊第一時間凍結銀行帳戶,「這個教訓很痛,錢錢八成也回不來」。

對此,一卡通公司發布公告,強調絕不會以簡訊通知用戶點擊連結、提供個資或進行退款驗證,此類訊息均為詐騙。公司提醒用戶謹記「三不原則」:不透露驗證碼、不點擊陌生連結、不依隨陌生來電指示操作。
高市刑大表示,詐騙集團正是利用「官方名義+緊急用語」製造恐慌,誘導民眾在釣魚網站輸入資料。呼籲民眾,官方E-mail網域僅@i-pass.com.tw,如接獲類似訊息應立即刪除;建議民眾定期更改帳戶密碼,並利用手機的訊息過濾功能,阻擋未知寄件人或垃圾訊息,若發現疑似詐騙,請立即撥打165查證真偽。
推薦新聞
獨家|叫車小心!小黃控外籍客行李刮車求償1500 車牌一查驚見1年4起:是慣犯
獨家|台南小黃狂索賠!開車門撞招牌討2千、飲料滴座椅討1千 老司機怒斥:老鼠屎