台南內戰殺紅眼!林俊憲喊「拉近至3%」 陳亭妃狀告黨中央:黑箱民調
【記者王志弘/台南報導】 民進黨台南市長初選肉搏戰!立委林俊憲陣營今天發新聞稿指稱,據綠營內部民調,雙方追近至3%誤差範圍內,引發立委陳亭妃不滿發函狀告黨中央,質疑民調來源不明且違反《選罷法》。民進黨中央則急發聲明澄清「從未發布內參民調」,呼籲各界遵守相關規範。
動員20議員街頭拉票 「台南隊長」整隊衝刺
初選倒數計時,林俊憲陣營發新聞稿指出,根據媒體取得的綠營內部民調顯示,林俊憲對比國民黨謝龍介大幅領先,與黨內對手的差距已縮小至3%以內,進入誤差範圍。「看好度」方面,加權後有超過44%受訪者認為林俊憲最可能代表綠營出征;「純綠」支持者指標更呈現超越態勢。
林俊憲強調,他已正式整備「台南隊」,與20多位市議員與3位立委並肩作戰。他強調初選已進入陸戰加溫階段,將透過密集掃街與政策主張,展現團隊的凝聚力與行動力,帶領台南穩健前進。
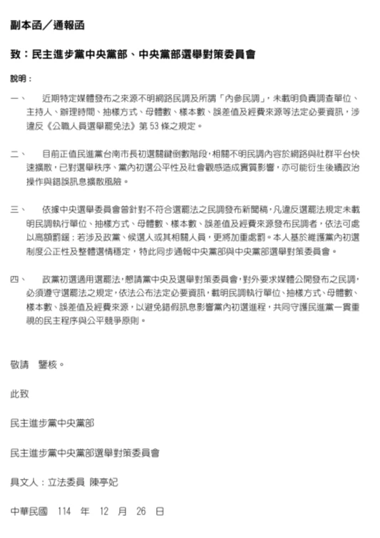
陳亭妃怒批「黑箱」 發函黨中央告狀
針對林俊憲陣營釋出的數據,陳亭妃今天強硬回應,正式發函通報民進黨中央黨部及選對會。陳亭妃質疑,近期特定媒體發布的來源不明民調,完全未依法揭露調查單位、樣本數及誤差值等必要資訊,嚴重違反《公職人員選舉罷免法》規定。
陳亭妃指出,這類「來源不明」的數據在社群平台快速擴散,實質干擾選舉秩序。她呼籲黨中央應比照中選會標準採取作為,避免錯假訊息誤導民意,「初選必須回歸公正軌道。」
黨中央急撇清:未發布民調 促各界守法
面對初選戰火延燒,民進黨中央黨部今日緊急回應,澄清「目前從未針對初選縣市執行及發布任何內參民調」。黨部強調,針對初選縣市一律秉持公平、公正、公開原則進行選務,絕無偏袒。
民進黨同步提醒媒體及各民調單位,根據《選罷法》規定,發布民調資料應詳細載明所有法定資訊,若涉及政黨或候選人相關人員,罰鍰將進一步加重。黨部敬請各單位配合辦理,確保初選順利完成,推舉出最適合的人選。
推薦新聞通勤族福音!「999無限搭」暢行嘉嘉南 1票搞定火車、公車、YouBike
