無證代收垃圾!「圾可」暫停業務接受調查 員工控未付薪、用戶怒快退款
【記者盧麗蓮/綜合報導】垃圾代收業者「Tracle垃可」爆出消費糾紛,多人在網路抱怨繳費預約後,卻無人前往收垃圾,甚至出現垃圾放到「流湯長蟲」,致電客服都沒人回應。對此,圾可在官網貼出聲明公告,宣布即日起暫停業務,正配合接受調查中。許多用戶擔心繳的錢拿不回,紛紛怒吼「我只想知道退款怎麼處理,優先處理退款吧!」「我還繳了3個月,退款吧!!」台北市勞動局表示,已接獲1名勞工提出勞資爭議調解,主張公司人員消失、工資未付,將依法排定日期進行勞資爭議調解。
「Tracle垃可」由3名年輕人創辦,想到許多人因為無法配合時間「追垃圾車」,「為什麼倒垃圾不能像叫外送一樣方便?」因此成立,採訂閱制,用戶透過官網或LINE即可預約,選擇收取垃圾頻率。
「Tracle垃可」最剛開始在台北市文山區服務 10個家庭開始,擴展到新店、大安、信義等地,之後服務範圍遍及台北、新北、桃園。去年還宣布完成新台幣 1,500萬元天使輪募資,投資人包含 活水影響力投資 與其他天使投資人。
用戶怒吼:退錢
近期「Tracle垃可」評論中湧入大量一星,抱怨預約好的時間卻無人來收垃圾,有人就留言指出,「這三天都沒來收垃圾,LINE客服傳訊息都沒回應,電話也沒人接,有人跟我遇到相同狀況嗎?」還有人被告知今日停收,但卻有清潔員抵達,照算次數。
另有人怒氣寫下,「說要來收一直不來,垃圾都放到長蟲了,真的很誇張,各種理由」,「這四包都已經流湯長蟲了,到底是處理還是不處理?好好跟你講沒有用是不是?」還有人問是否有人要組自救會,一起通知消保官。
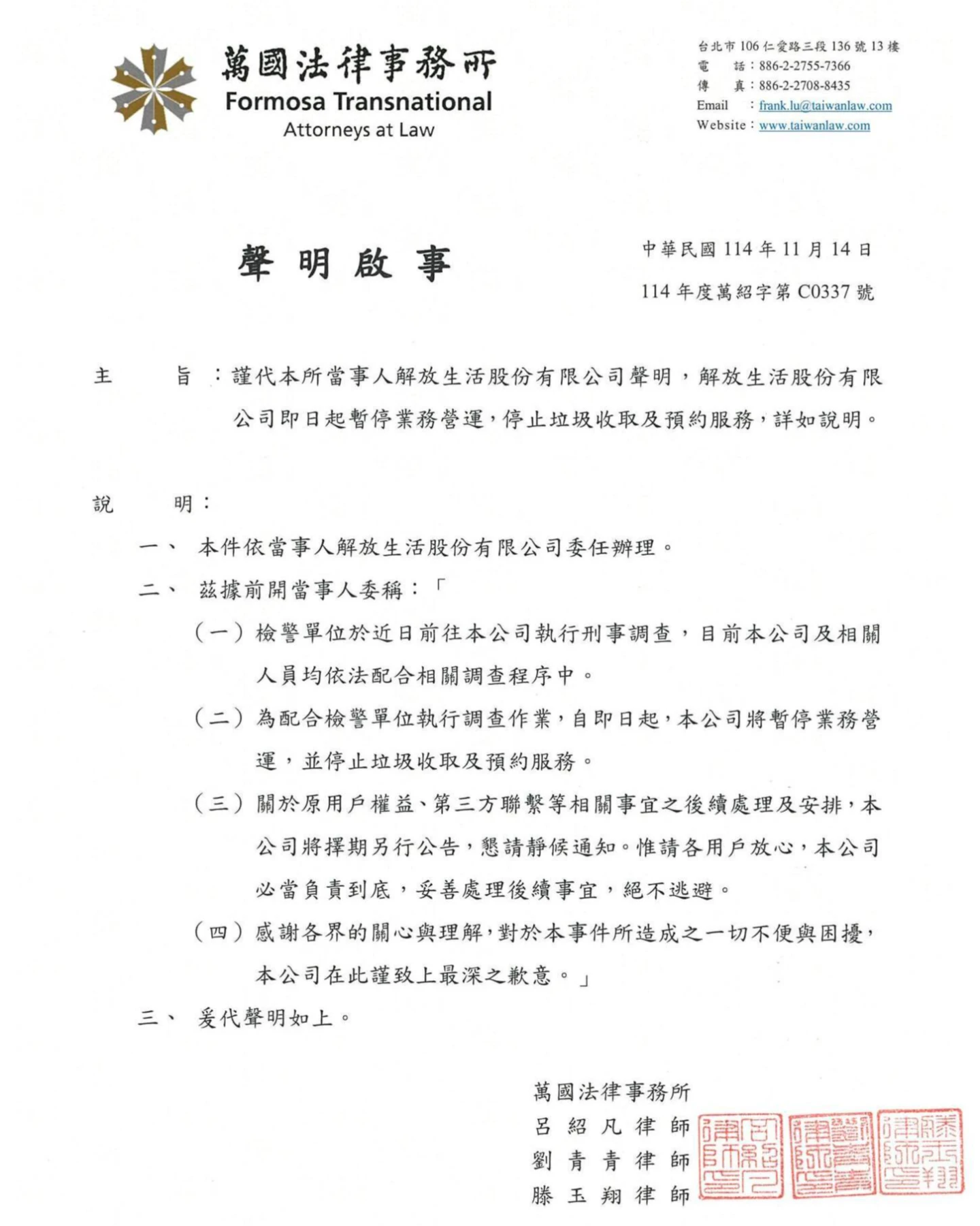
「圾可」宣布即日起暫停業務
「圾可」官網貼出律師事務所聲明,指出解放生活股份有限公司即日起暫停業務營運,停止垃圾收取及預約服務。
聲明中提到,檢警單位於近日前往「圾可」執行刑事調查,目前公司及相關人員均依法配合相關調查程序中。為配合檢警單位執行調查作業,自即日起將暫停業務營運,並停止垃圾收取及預约服務。
「圾可」強調,關於原用户權益、第三方聯繁等相關事宜之后續處理及安排將擇期另行公告,懇請大家給他們一點時間處理。「請各用戶放心,本公司必當負責到底,妥善處理後續事宜,絕不逃避」,並對造成的困擾道歉。
垃可未領有廢棄物清除許可證
台北市環保局表示,「垃可」的公司名稱為解放生活股份有限公司,解放生活公司並未領有廢棄物清除、處理許可證。若違規從事廢棄物清除、處理業務,可依廢棄物清理法第41條、第46條規定,處1以上5以下有期徒刑,得併科1500萬元以下罰金。
台北市法務局收7件申訴
中央社報導,台北市法務局統計,截至今天上午10時止,台北市受理解放生活公司申訴案共7件,包含反映未依約收取垃圾等,將移請目的事業主管機關環保局要求業者說明釐清。
法務局主任消保官林傳健表示,消保法明定企業經營者應確保廣告內容真實,並應於契約成立後確實履行,不得片面變更或解除契約。若有爭議,消費者可向各縣市政府提起申訴,以維護自身權益。
員工控:公司消失、薪資未付
台北市勞動局表示,昨天接獲解放生活公司1名勞工提出勞資爭議調解,勞工主張公司人員消失、工資未付,將依法排定日期進行勞資爭議調解。
