廣告
大車事故疲勞占8成!國道休息室14年53萬人次受惠 2026年咖啡半價提神
出版時間:2025/12/22 16:58
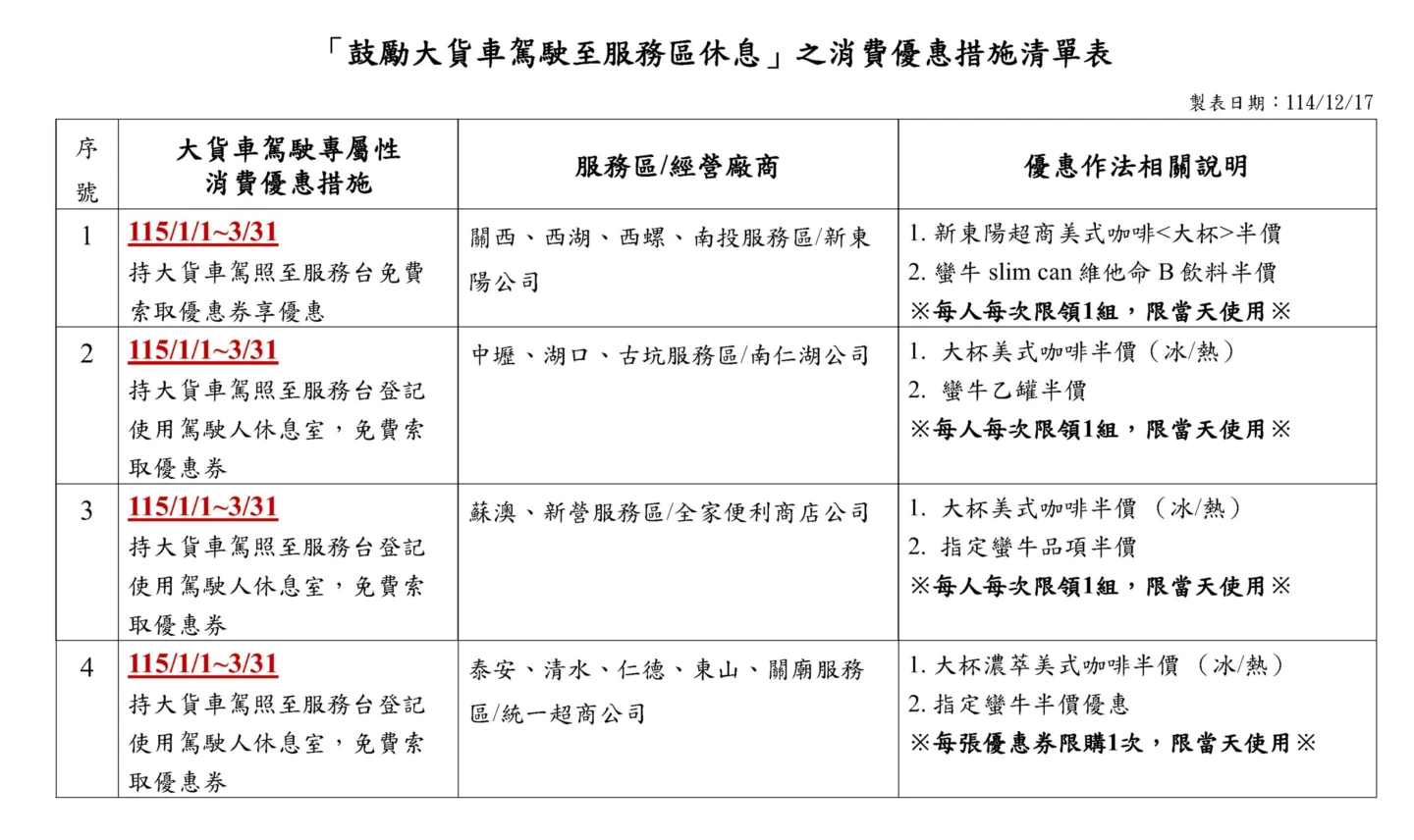
【記者陳怡文/台北報導】根據公路局統計,11月底全台大貨車(自用/營業)17萬6498輛,由於疲勞駕駛一直以來是國道事故的主要肇因,高公局統計,今(2025)年截至11月底,國道重型車輛A1死亡事故總計17件,肇事原因為分心疲勞駕駛者計14件,占比達82%。為避免疲勞駕駛,除石碇服務區外,其餘14處服務區已設有駕駛人休息室,為提升大貨車駕駛使用休息室意願,高公局2026年1至3月期間規劃「大車駕駛至服務區休息之消費優惠活動」,包含咖啡、蠻牛半價。
高公局表示,自2011年起有駕駛休息室以來,已超過53萬7758人次使用;今年累計1萬7579人次使用,為鼓勵大車駕駛多至服務區休息,2026年1至3月期間進行「大車駕駛至服務區休息之消費優惠活動」,不論是大卡車、連結車,只要持大貨車駕照至服務區服務台登記使用休息室,就可索取咖啡或提神飲料半價優惠券,每人每次限領1組,限當天使用。
高公局強調,國道重型車輛高速行駛易發生失控、轉彎因重心偏移易翻覆等狀況,發生事故需較長處理時間,且對交通影響甚大,影響其他駕駛者用路安全,呼籲行車前務必養足精神,確認精神狀態良好,行駛途中隨時注意周遭車流與路況;若感到精神渙散、疲勞,請至服務區、休息站或下交流道稍作休息後再繼續行駛。
