瓦城遷廠爆勞資糾紛!4張不合理條約曝 不配合逼離職不給資遣費
【記者林志青/新北報導】知名餐飲瓦城泰統集團員工因不滿公司將中央廚房從新北中和遷到桃園中壢,且昨(17日)公告停止中和廠營運及作業,員工昨上午與桃園市產業總工會前往新北市勞工局抗議,晚間再到瓦城於北市萬豪酒店為主管舉辦的「菁英榮耀晚會」現場抗議。據了解,瓦城今年9月共4度與勞工協商,原本同意每月補助8500元作為調動補助,又加碼到1萬元,仍有部分員工對補助存疑,但最終瓦城公告卻取消1萬元補助,只公告交通車專案,最終有35員工拒調職。據悉,新北勞工局已接獲申訴,瓦城今上午在總公司再度和35員工協商。
全球研發中心落腳中壢工業區 每月補助8500元為期1年
據悉,瓦城泰統年前買下中壢廠房作為全球研發中心,月前取得使用執照,開始招兵買馬,中央廚房50多名員工耳聞公司要將中和廠收起來,全部移往中壢廠,儘管人人惶恐,資方卻未明確表態。
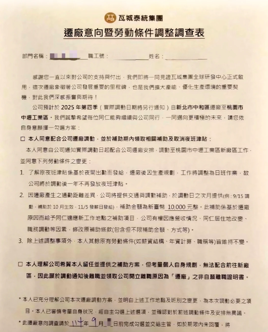
據了解,直到今年9月1日,瓦城泰統人資首次與員工協商,正式預告第四季將從新北市中和區遷廠到桃園市中壢工業區,同意調往中壢每月補助8500元,作為交通與調動補助,為期一年;不同意者即離職。
老員工落地生根 公司加碼補助每月萬元
據指出,中央廚房50多名員工多為年資超過10年的老員工,多數人都在中和落地生根,突然接到要改到中壢上班的訊息,大多感到惴惴不安,但想到企業精神「堅忍謙恭」,多數員工還是決定相信公司,相信老闆不會遺棄他們。
據透露,9月13日,人資第二次與員工會談,補助金額上調至1萬元,但維持1年不變,中央廚房員工仍不接受。不久改由主管與個別員工單獨面談,「遷廠意向暨勞動條件調整調查表」將限期1年拿掉,但公司有權因應營收、同仁居住地改變、職務調動等因素,修改補助條款。員工仍對補助存疑。
增加交通車取消1萬補助 35員工拒絕調職
據悉,9月24日,人資最後與勞工單獨面談,做成正式訪談報告,孰料10月17日再次公告有交通車專案,取消先前所說的1萬元補助,50多位員工集體跳腳。
人資最後在本月12日公告,因為有無期限交通車及調動補助,已符合《勞基法》第10-1條調動基準,不同意者無法以資遣辦理,14日辦妥離職手續,瓦城泰統將提供非自願離職證明。未離職者依班表到中壢廠出勤;經主管核准可申請調動補助、交通補助等。
據了解,最後有35位員工拒絕調職,其中7人左右簽下離職書,並取得非自願離職證明,其餘員工則以請假因應,期待最後有奇蹟出現。
瓦城邀主管五星飯店吃好料 場外員工舉牌抗議引側目
近20位瓦城員工與桃園市產業總工會等團體昨天(17日)上午與工會團體前往新北市勞工局抗議,勞工局勞資關係科長蕭慧敏代表收下陳情書,預計最快下週召開協調會,邀請勞資雙方協商。諷刺的是,瓦城昨晚在北市萬豪酒店舉辦「菁英榮耀晚會」,瓦城員工昨晚也前往酒店外抗議。
資方態度軟化邀勞方協商 新北勞工局調解如期進行
據悉,瓦城泰統人資昨晚緊急邀35位員工今天上午10時到新北市中和總公司協商;新北市勞工局表示,樂見勞資雙方先期協商,勞工局14日受理勞資爭議調解申請,將儘速召開會議,維護勞工應有權益。
勞工局:調動工作地非公司可片面決定
新北市勞工局勞資關係科長蕭慧敏昨出面接受勞工陳情,除允諾將先啟動調解,未來如調解不成立,發動勞檢確認勞工有無資遣費請求權,並呼籲資方積極處理調動爭議。
勞工局提醒,調動工作地不是公司可片面決定,除不能違反勞動契約外,調動必須基於營運所必需、勞動條件未有不利變更,調動後勞工通勤距離變長,亦應提供必要協助,包括通勤工具及工時的安排等,雇主在調動前應與勞工懇切溝通,並盡可能提供交通輔(補)助等配套措施,或將增加的通勤時間視為工作時間,以調和調動對個別勞工家庭生活的影響程度。
雇主未給付資遣費 最高可罰150萬
勞工局強調,若以上條件雇主未兼顧,勞工有權拒絕,雇主不得要求勞工自請離職。勞工針對調動不合法部分,亦可依《勞基法》第14條向雇主終止契約,仍屬「非自願離職」,雇主有給付資遣費義務。
倘若雇主未依法於期限內給付資遣費,勞工局可處30萬元以上、150萬元以下罰鍰,並公布違法業者名稱。
勞工局指出,瓦城集團既為上櫃企業,應以大型企業的社會高度,積極提出合法、合理並兼顧勞工利益的的解決方案,讓遷廠調動爭議圓滿落幕。
推薦新聞
李威捲精舍命案!女信徒最後身影曝「倒地淋雨遭拖行」 家屬目睹爆哭:好像剴剴
王大陸閃兵首道歉求輕判:因無知犯下很大錯誤! 還原遭索360萬過程「已殺價」
