獨家|曲棍球前國手爆打對手非首次!去年狂毆畫面曝 觀眾驚呼「又是他」
【記者林志青/台北報導】 第51屆假日盃曲棍球全國聯賽4日晚間發生暴力衝突,成年男子組成的「青焰九尾隊」(白隊)在冠軍戰對上國中生組成的「桃園哈雷隊」(黑隊),豈料開賽8分鐘,發生黃姓前國手(28歲)將對手林姓國中生(15歲)壓倒在地猛毆,造成林姓國中生腦震盪,林父怒提告。當天也在場目擊的一名家長向《知新聞》爆料指出,黃男2個月前參加114年度全國中正盃冰球錦標賽,同樣也在場上對其他球員動粗,當時黃男疑爭球爆發肢體碰撞,最後將對方壓倒在地猛捶,現場民眾驚呼「又是他!」冰球協會也做出處分,禁止黃男參與該賽事後續賽程。
黃男爭球碰撞引衝突 痛毆對手遭制止
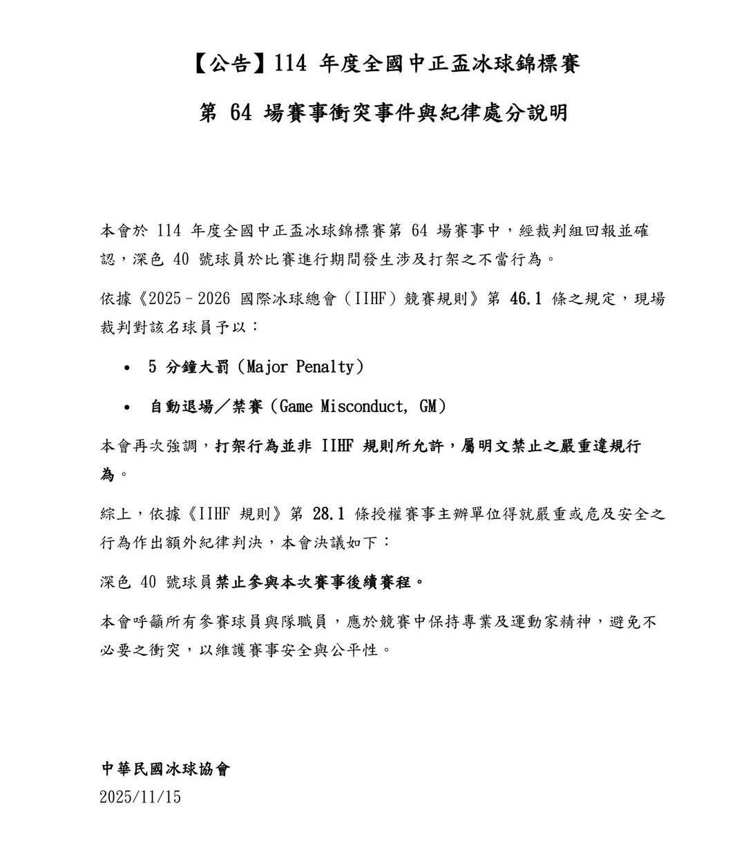
據悉,黃男去年以「波賽頓隊」(黑隊)報名114年度全國中正盃冰球錦標賽公開組,11月15日循環賽對上「台北狙擊手隊」(白隊),比賽進行到42分鐘許,穿著40號球衣的黃男,疑與對手10號球員爭球時,發生肢體碰撞,對手74號見狀與黃男發生推擠,黃男竟將74號壓在地上痛毆,其他隊員和裁判趕緊上前將黃男拉開,化解衝突。
黃男遭驅逐出場禁賽 被打選手未提告
據了解,當時「台北狙擊手隊」在開賽30分鐘就取得4比0領先,反觀「波賽頓隊」的戰術卻沒有獲得發揮,一路居於落後局面,比賽進行到42分鐘時,黃男和對手爆發衝突,狂毆對方,因此被裁判處5分鐘大罰(Major Penalty,離場5分鐘)及自動退場/禁賽(Game Misconduct, GM),中華民國冰球協會也在當天做出禁止黃男參與中正盃賽事後續賽程的處分。據了解,當天被打的選手後來並未提告。
國中生父親提告傷害 黃男稱比賽碰撞很正常
沒想到黃男於4日參加溜冰協會主辦的第51屆假日盃曲棍球全國聯賽,又再和15歲的國中生對手發生衝突,甚至於對方倒地後,騎在對方身上揮拳猛揍後腦,直到裁判趕來才停手,導致受害學生久久無法起身,有輕微腦震盪。此事也讓桃園市議員黃敬平看不下去,怒斥一名28歲的成人選手,還兼任裁判,曾是退役國手,竟然在比賽中,把國中生孩子壓在地上毆打,「這不是情緒失控,這是赤裸裸的球場暴力」。
據指出,4日被打的國中生在父親陪同下,前往台北市萬芳醫院驗傷,當晚10時許前往文山二分局興隆派出所報案提告傷害,黃男也在昨天(5)傍晚到案說明,黃認為,比賽發生碰撞很正常,自己的鼻子也被對方打傷,雖試圖道歉,但被裁判判驅逐出場,也不知對方是國中生。警方訊後,依傷害罪嫌函送新北地檢署偵辦。
台北市溜冰協會公告全文
台北市溜冰協會也在臉書發出公告,說明對於衝突事件的相關處置,並表示已將動手打人的28歲選手「暫時停權」,即日起不得參與相關賽事。
負責督導台北市溜冰協會的主管機關台北市政府體育局,也重話回應,嚴正譴責任何形式的運動暴力,「針對台北市溜冰協會主辦『第51屆假日盃曲棍球全國聯賽』發生選手肢體衝突事件,台北市體育局高度重視並嚴正譴責任何形式的運動暴力,並於第一時間向主辦單位了解事發經過與處置作為,協會表示已針對此案召開會議,將動手的成年人終身禁賽,所屬隊伍禁賽一屆,公告已放上協會官網。本局亦將持續追蹤,杜絕類似事件再度發生。」
推薦新聞 中和鐵皮倉儲大火燒燬百坪廠房! 環保局急提醒:雙北5區快關窗
