廣告
有片|國小女童放學遭陌生女勒頸拖行!路人、騎士急制止 校方發聲了
出版時間:2026/01/14 17:41
【記者林志青/桃園報導】桃園市桃園區大興西路前天(12日)下午4時許,發生國小女童遭陌生女子勒頸拖行意外,女童奮力抵抗仍不敵女子蠻力,路人見狀急忙上前制止,女童最後順利脫身逃回學校,警方趕到將女子制伏,由於女子情緒激動,最後將其強制送醫,據悉女子疑與伴侶爭吵後失控。校方也發聲明表示,學生安全是學校辦學的底線,不容妥協;未來加强學童的安全自保知能,並教導孩子危機處理。
據悉,涉嫌施暴的張姓女子(22歲)12日下午4時許,疑與伴侶在某社區前發生爭吵,張女突然情緒失控,隨機拉扯路過國小女童,並對其掐頸,儘管女童奮力掙脫,還是難以脫身,由於衝突過程引起路過民眾注意,包括騎士、路人都加入拯救行列,所幸女童順利脫困返校求助,路人也機警報案。
桃園快打警力獲報到場 女子失控強制送醫
桃園分局表示,獲報當下啟動快打機制,員警迅速趕赴現場,但張女仍不斷對周邊民眾咆哮,員警見安撫無效,為避免張女攻擊他人及阻止自傷行為,員警當下進行保護管束,並通知警消到場將其送醫治療,並進行兒少保護及校園安全通報。
家長提告傷害、妨害自由及恐嚇
據了解,女童家長聞訊趕赴現場,帶女童就醫驗傷後,對張女提告傷害、妨害自由及恐嚇。警訊後,將張女移送桃園地檢署偵辦。警方也重申,絕不容許任何暴力犯罪行為,違法者必定嚴加究辦絕不姑息。
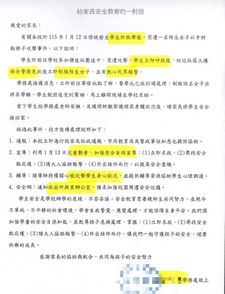
校方完成通報 加強安全自保宣導
女童就讀學校也發出聲明,指女童參加課後社團途中,突遭攻擊,學生逃回學校後,經學務處老師安撫,及護理師觀察護理其身體狀況後,請家長將學生安全接回家。同時也進行校安及社政通報,利用朝會加强安全自保宣導,也請導師持續關心女童身心狀况,同時也請派出所與里辦公室,加强校園周遭安全巡邏。
校方:學生安全不容妥協 加強安全自保知能
校方表示,學生安全是學校辦學的底線,不容妥協。未來將加强學童的安全自保知能,並教導孩子危機處理,包括立即求救,遇突發狀況尋找安全點庇護,同時請大人協助報警,且外出結伴而行。


