台積電竊密案重判10年!前工程師聲明深感懊悔 澄清無境外資金介入
【記者陳力維/綜合報導】智慧財產及商業法院日前針對台積電前工程師陳力銘竊取國家核心關鍵技術一案,判處其有期徒刑10年。判決出爐後,陳力銘今(4/28)日透過辯護律師發表聲明,表達深切悔悟,說明犯案動機源於家庭醫療與經濟壓力,並澄清此案絕無境外資金介入,危害半導體產業利益,盼社會將責任回歸個人,不波及無辜親友。回顧全案,陳力銘跳槽至設備商東京威力科創後,教唆多名前同事竊取台積電2奈米及14奈米以下等先進製程機密,最終共有4名涉案工程師遭判刑,而東京威力科創則在與台積電和解並繳納鉅額罰金後獲判緩刑。
陳力銘聲明懊悔:迫於家庭經濟壓力鑄錯,澄清無境外資金
針對判決結果,陳力銘的辯護律師楊哲瑋、周聖諺發布聲明指出,陳力銘自案發以來已深切悔悟,多次以手寫悔過書向原任職公司、同仁、法院及親友表達歉意,對於自身行為對公司及產業造成的影響深感懊悔,期盼社會將責任回歸個人,不波及無辜親友,未來也將以自身慘痛經驗為警惕,提醒科技從業人員切勿重蹈覆轍。
聲明中澄清,本案無外界傳聞涉及境外資金,也沒有危害半導體產業情事。律師解釋,陳力銘的犯案動機主要是因家庭醫療照護及經濟壓力,在一時思慮不周下才鑄成大錯,呼籲社會大眾理性看待其犯案動機,並給予改過自新的空間,同時也對陳力銘的悔意未能充分反映在量刑結果上感到遺憾。
5度竊取先進製程機密 4工程師遭判刑、東京威力獲緩刑
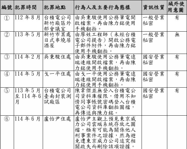
這起備受矚目的竊密案,起因於陳力銘在2022年離職轉戰半導體設備商東京威力科創後,為了替新東家爭取成為台積電2奈米製程蝕刻站點供應量產機台的資格,利用昔日同事情誼,找上台積電內部工程師吳秉駿、戈一平與陳韋傑協助。
法院判決認定,陳力銘共計5度透過前同事開啟公務筆電、遠端連線等方式,以手機翻拍竊取台積電2奈米及14奈米以下先進製程等國家核心技術機密。全案最終因台積電內部的資訊安全監控系統察覺有員工頻繁且規律觀看機密圖表而曝光。
陳力銘配合調查、主動供出共犯 查無機密外洩給東京威力
智財法院審理後,依《國家安全法》等罪判處陳力銘10年、吳秉駿3年、戈一平2年、陳韋傑6年有期徒刑。其中,陳力銘因配合調查、主動供出共犯,且查無機密外洩給東京威力公司,其道歉獲台積電接受;但陳韋傑因竊取邁入「埃米」先進技術節點的14埃米製程機密,且未獲台積電諒解,遭判刑6年。
此外,東京威力科創因未能善盡監督責任遭究責,但考量其配合偵查並與台積電達成和解,法院最終判處罰金1.5億元並給予緩刑3年,附帶條件為須支付台積電1億元及公庫5000萬元。



