大苑子董座登門道歉 長壽農場:今年不賣一顆石虎柳丁給他們!
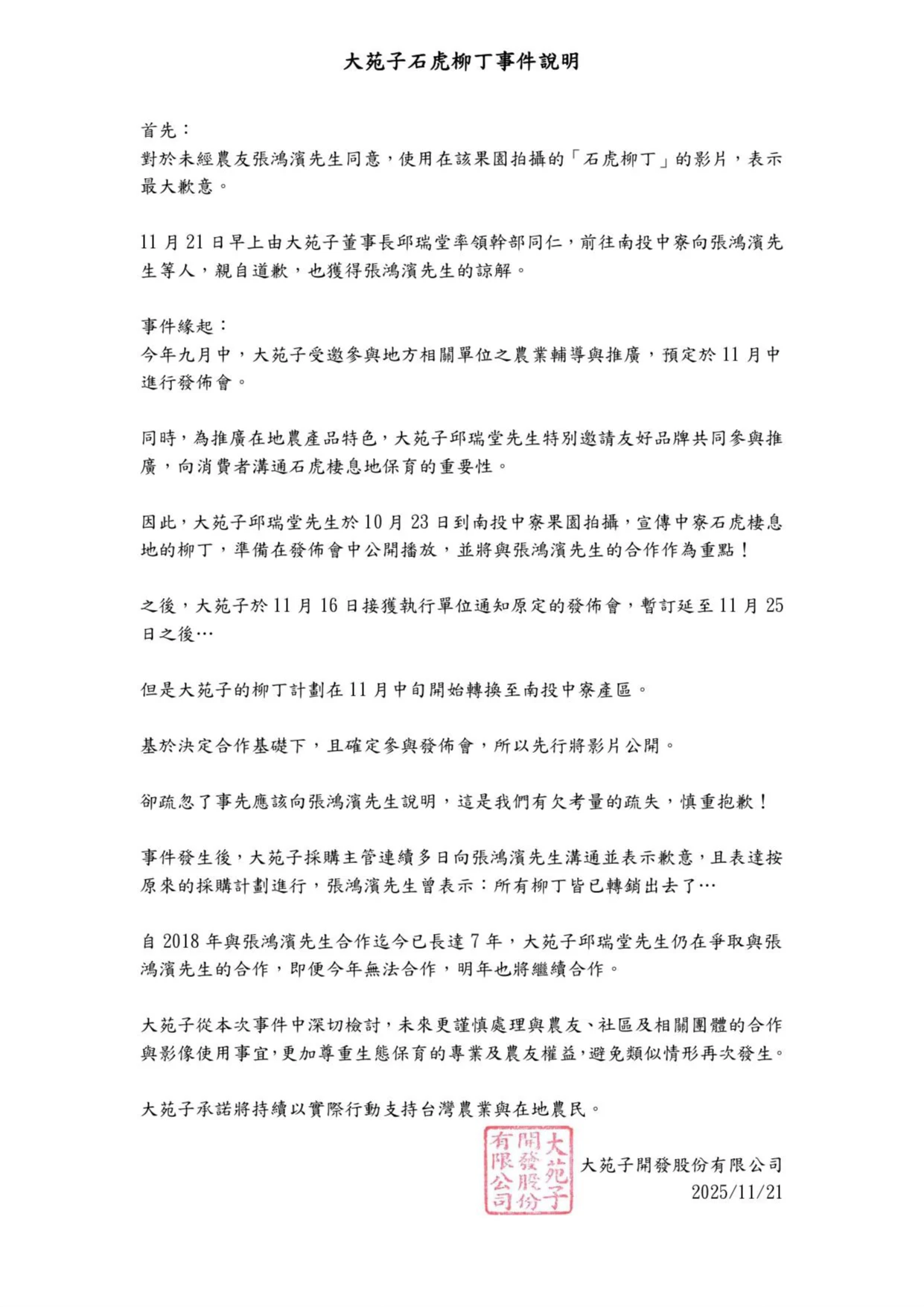
【記者陳力維/綜合報導】手搖飲品牌「大苑子」未採購「石虎柳丁」卻對外宣傳,還搶註冊「石虎柳丁」商標,引發眾怒事件延燒,昨(11/21)日大苑子董座率幹部登門向長壽農場場主張鴻濱當面致歉。今天張鴻濱公開表示,願意相信這並非對方惡意行為,而是溝通不完全所導致的誤會,不過他也指出,對於外界認為他態度軟化是被摸頭、買通了,他強調「今年不會售出任何一顆友善石虎柳丁給他們(大苑子)。」
張鴻賓今天在臉書粉專「長壽天然農場」發文說明,感謝社會大眾關心「石虎柳丁」的事件,今天他想站在農民和保育的角度,和大家說幾句心裡話:
一、誤會已化解,彼此理解比什麼都重要
首先,對於影片在未經我同意下公開使用,的確讓他一開始很錯愕也有些壓力。不過,大苑子的邱董事長已經親自到果園來道歉,態度誠懇,他也願意相信這不是惡意,而是溝通不完全造成的誤會。農民做事求實在,看到誠意就願意給空間。目前雙方已取得共識,把事情講開,也願意共同往前走。
二、為什麼堅持「友善石虎農作」
他從事農業多年,看到土地的變化、看到山林的改變,也看到石虎越來越少。這些年加入友善石虎農作,就是希望在做農業的同時,也能讓野生動物有活路。友善耕作真的不簡單,不用除草劑、保持草生、減少農藥和化肥使用,甚至要面對外觀不完美、價格不一定更高的現實。但他常跟自己說:「如果我們這一代不這樣做,下一代可能就看不到石虎了。」石虎柳丁代表的是 農民對土地的責任、對生態的守護,更代表著一群在山裡努力的人,希望土地和生命都能一起好。
三、農友的心聲:請支持真正友善的農產,不要只看外觀
張鴻賓表示,要在這裡也跟大家說一件農民心裡話:友善環境的果實,不可能每顆都漂亮得像打蠟一樣。風吹雨淋、草生環境、少化學用藥,果皮可能有點斑、有點不完美,但味道一樣、甚至更好。
很多農民因為市場只看外觀,友善種出來的水果反而更難賣,甚至賠錢也要撐下去,因為我們想留住石虎,也想留住健康的土地。所以他想拜託消費者:看的是農民的用心,不是表皮的瑕疵。支持的是永續的土地,不是漂亮的外表。如果大家願意多跨出一小步,農民才能在友善耕作這條路上,更勇敢地走下去。
四、面向未來:尊重、合作、把保育做好
這次事件,讓我們都學到,合作不能只靠信任,更需要提前清楚溝通與尊重。無論未來是否繼續跟大苑子合作,他都希望:所有企業在推廣友善農作時,能先尊重農友與保育夥伴的專業與意願,任何影像或文字的使用,都建立在雙向溝通的基礎上,推動保育不是誰的功勞,而是大家一起努力,他也會持續用心照顧土地,繼續友善耕作,繼續守護這片石虎生活的家園。
捍衛保育理念 張鴻濱:今年不賣任何柳丁給大苑子
最後,謝謝社會大眾的理解。農民不善言詞,但善良、實在、努力,希望社會給他們多一點支持,也給土地多一點耐心,讓石虎可以安全地活著,讓農民可以安心地生活,讓這片土地可以永永遠遠地生生不息。另外:所有農民都是辛苦的,只是努力的方向不同,請各位還是要依照自己的喜好選擇適合自己的作物,「還有,有人說我們是被花錢買通,我跟大家誠實的報告我們今年不會售出任何一顆友善石虎柳丁給他們。」
