廣告
快訊
KNEWS
⚡
台新人壽、新光人壽合併倒數 新壽董總發信給客戶:保戶權益不受影響
出版時間:2025/12/01 13:39
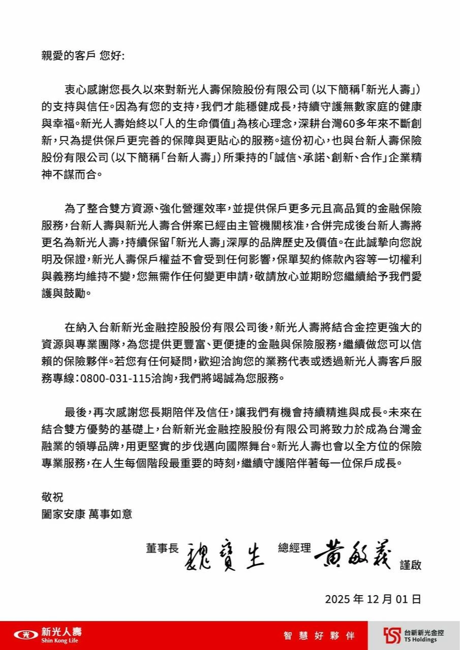
【記者羅元駿/台北報導】新光人壽今天指出,經主管機關核准將與台新人壽合併,預計明年1月1日起台新人壽將更名為新光人壽,後續將續留「新光人壽」品牌,並強調保戶權益不會受到任何影響,也無需做任何變更申請。
金管會11月25日核准台新人壽及新光人壽合併及更名申請案,合併基準日為明年1月1日。新光人壽董事長魏寶生與總經理黃敏義今天發給客戶公開信指出,合併完成後台新人壽將更名為新光人壽,持續保留「新光人壽」深厚的品牌歷史及價值。
信中除了感謝客戶對新光人壽的支持與信任,也表示為了整合雙方資源、強化營運效率,提供保戶更多元且高品質的金融保險服務,台新人壽與新光人壽合併案已獲主管機關核准,合併完成後台新人壽將更名為新光人壽,持續保留新光人壽品牌。
新壽説明,新光人壽保戶權益不會受到任何影響,保單契約條款內容等一切權利與義務均維持不變,客戶無需作任何變更申請。新壽表示,在納入台新新光金後,新壽將結合金控更強大的資源與專業團隊,提供更豐富、更便捷的金融與保險服務。
新壽表示最後,感謝客戶長期陪伴及信任,讓公司有機會持續精進與成長。
