廣告
學測|數A應景發財金入題 比去年簡單!參考解答出爐
出版時間:2026/01/17 12:27
【記者王良博/台北報導】115學年度學測今(17)日起舉行,今天上午數學A已考完。高中老師分析,數A試題有發財金、網遊入題,貼近生活,難易度比去年簡單,預估分數可能上升,另外,整份考卷向量比例較高,精熟向量的考生較容易拿分。
學測1/17到1/19舉行,今天考數學A、自然,上午數學A已考完,數學A有92951人報考,共2366人缺考,缺考率2.55%。
針對學測數A考題,全國教師會評論老師表示,數A考題有發財金、網遊入題,貼近生活,熟悉課程內容就能得到高分。
全國教師會評論老師說,數A試題難易度與去年相比,整體較易,預估分數可能較去年上升。
試題特色方面,全國教師會評論老師指出,時事題有第1題,提到抽發財金活動,結合過年喜慶吉祥如意,創新題則是第2題為高斯函數,考生僅需理解定義,代入便可得到答案,至於生活情境題是第4題,提到網路遊戲的情境融入,結合數學課程中的排列組合單元。
全國教師會評論老師也說,數A混合題型設計恰當,而探究實作題目出現在第9題,以T分數評量方式,可視為課堂所學Z分數的延伸,另外,整份考卷向量比例較高,精熟向量的考生較容易拿分。
得勝者文教預估,學測數A頂標11級分、前標9級分、均標6級分、後標4級分、底標3級分。
學測數A參考解答如下:
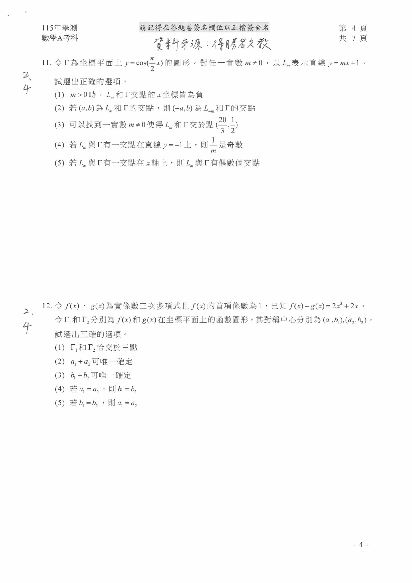
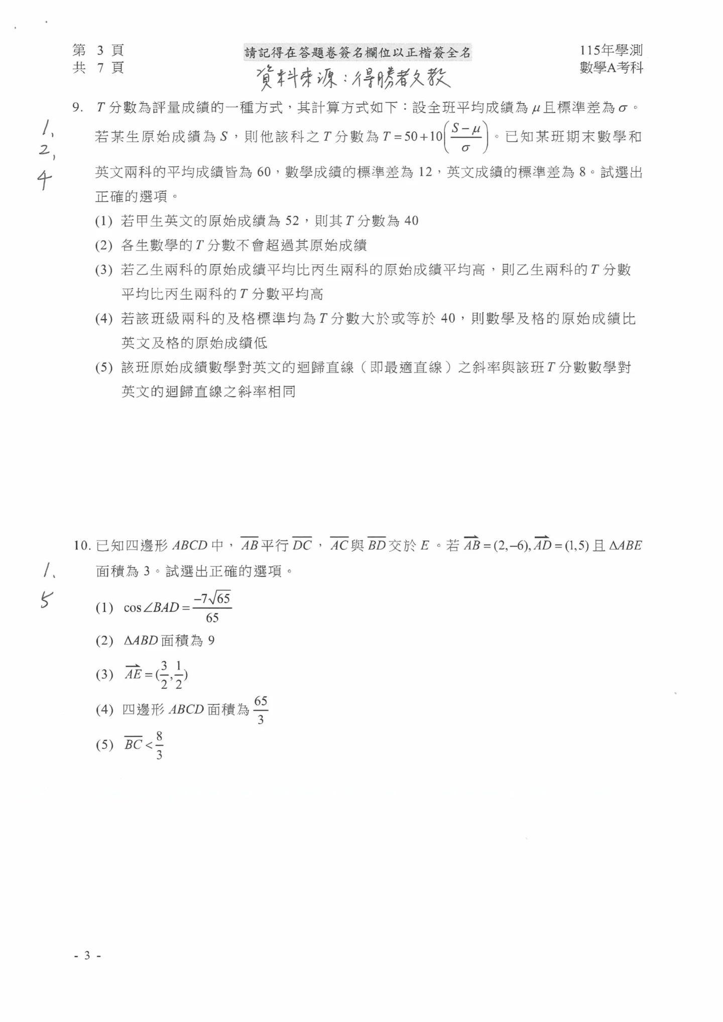
參考解答由得勝者文教提供,正確答案仍以大考中心公布為準。

