「低價打發」受害少女!黃子佼案傳和解金20萬 律師稱2千多人可提求償被打臉
【記者丁牧群、陳亮諭/綜合報導】藝人黃子佼因向色情論壇「創意私房」購買名2000多個未成年少女性影像檔案,一審遭判8月,高等法院二審審酌他已和37名被害人和解,昨天(25日)改判1年6月、緩刑4年。據悉,該案被害人和解金每人約20萬元,被批「低價打發」受害少女。
律師劉韋廷認為,二審法官很有智慧,用《個資法》讓被害人從30多人變成2000多人,致刑期加長,未來2000多人也可向黃子佼提民事求償。高等法院今(26日)澄清,高院未認定檢方起訴範圍以外的人數,檢方查扣不雅片檔案雖有2000多個,其中或有重複者,不代表有2000人。
黃子佼緩刑4年
黃子佼因向色情論壇「創意私房」狂買47名少女裸露或性交影照,檔案多達兩千多個,去年被台北地院依持有兒少性影像罪判刑8月,上訴高院後,黃子佼改口認罪並積極與被害人談和解,希望獲輕判可易科罰金刑度或緩刑,不用坐牢,高院審理認定可辨識的少女為37人,審酌他已全數和解,昨依《兒少性剝削防制條例》持有未成年性影像、《個資法》等罪,改判他1年6月,但給予緩刑4年,需服180小時社會勞動,接受3場法治教育。
律師:2000多人可提民事求償
劉韋廷昨在臉書粉專「劉韋廷律師」大讚「二審法官是很有智慧的」,他表示,一審只有判決八個月,但二審加重到一年六個月,主要原因是因為一審的判決針對的是一個未成年的性影像罪,二審用個人資料保護法,就不侷限未成年人,「光黃子佼下載的所有相關的性影像就高達兩千多個人」,他主張,「這兩千多個人未來還可以向黃子佼來提起民事的求償」,認為「光法條不一樣,被害人也不一樣,因此從八個月拉到一年六個月。」
高院打臉:2000多影片不代表有2000多人
對於劉韋廷律師的貼文,高等法院今澄清指出,合議庭僅認定黃子佼案有37名未成年受害人,並未認定受害成年人人數,且檢方查扣不雅片檔案雖有2000多個,其中或有重複者,不代表有2000人,且高院並未認定檢方起訴範圍以外的人數。
鞠躬拼和解 賠償金各約20萬
黃子佼去年底遭一審判刑8月後,力拚二審輕判6月以下得易科罰金,上訴後於高院審理期間,多次在媒體鏡頭前鞠躬,想展現悔意,還積極談與被害人談和解,據了解,其中多名被害人的和解金約20萬元。
黃子佼被批「低價打發」受害少女
此案因涉及性隱私,採不公開審理,記者無法入內旁聽,不過,本案日前開庭後,一名知情人士透露,黃子佼購買性影像的47名被害人,在影片中都有個資被揭露,例如穿著學校制服,上面有校名、學號、姓名等,因此黃子佼除了持有未成年性影像罪,還要承擔檢方追加的《個資法》罪責。
知情人士表示,若要從網路世界刪除,估計每人的費用至少要100萬元,絕非黃子佼提出的「低價」和解金能處理。
向被害人律師訴苦碰釘子
高院日前開庭後,黃子佼在法庭外對被害人律師低姿態說,自己最近經歷家庭破碎狀況,也理解被害人的痛苦,但被害人律師聞言不悅地說:「我們的當事人都這麼年輕,人生還沒開始,就被你們這些人摧毀。」黃子佼立刻向被害人律師90度鞠躬,隨即離開法院。
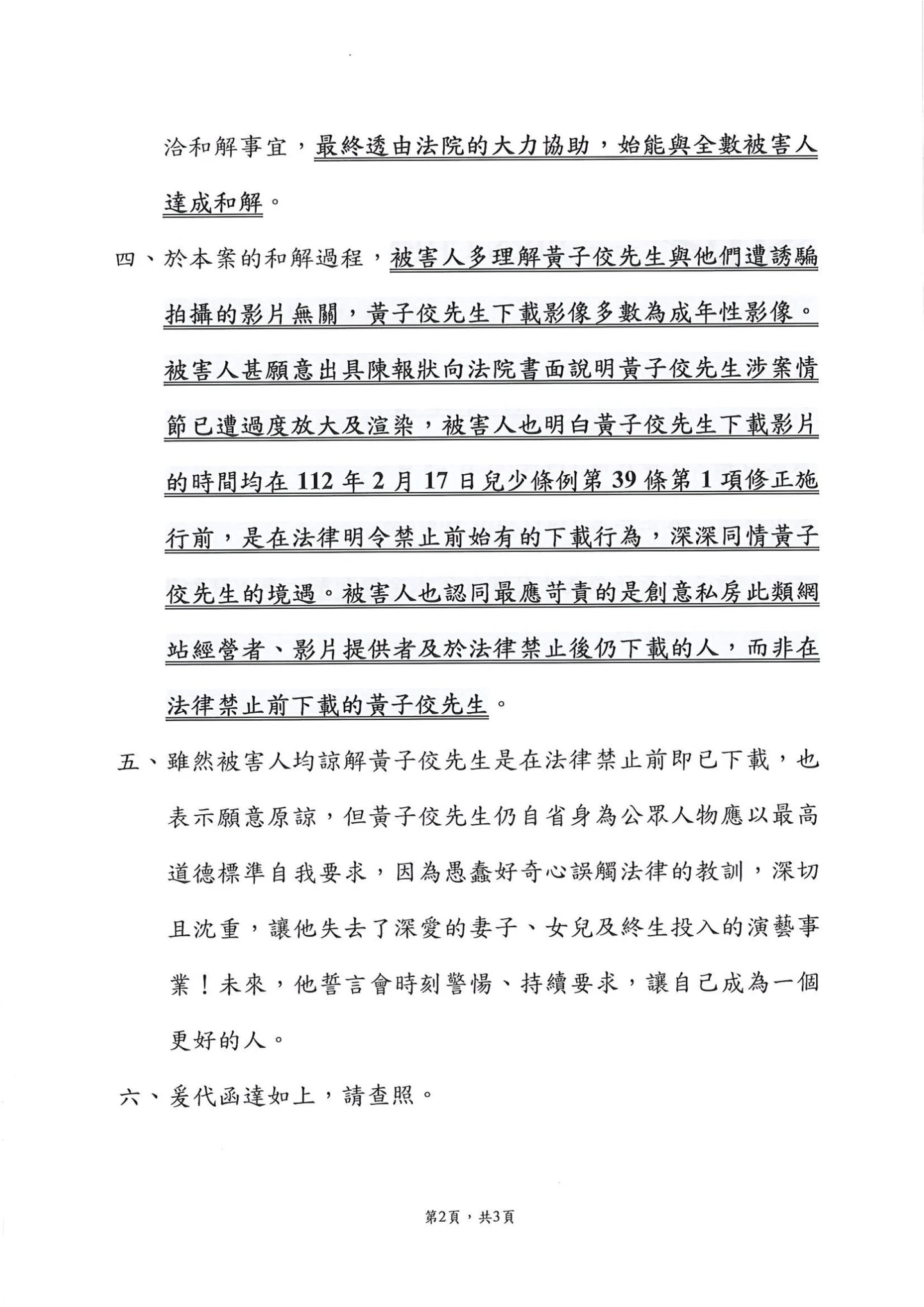
聲明稱:被害人多理解黃子佼與她們遭誘拍無關
黃子佼的律師蕭棋云昨在事務所臉書,幫黃子佼貼出聲明,主旨是「黃子佼已與被害人全數和解」,強調被害人多理解黃子佼與她們遭誘騙拍攝的影片無關,黃子佼下載影像多數為成年性影像被害人,甚至願意出具呈報狀,向法院說明黃子佼涉案情節,已遭過度放大及渲染,並稱被害人都諒解黃子佼是在法律禁止前,就已下載,也表示願意原諒,但黃子佼自省身為公眾人物,應以最高道德標準自我要求,「因為愚蠢好奇心誤觸法律的教訓,深切且沉重,讓他失去了深愛的妻子、女兒及終身投入的演藝事業,未來他誓言會時刻警惕,持續要求,讓自己成為一個更好的人」。
