台北市「附中+1」 大理高中將成歷史!併北市大8月更名招生
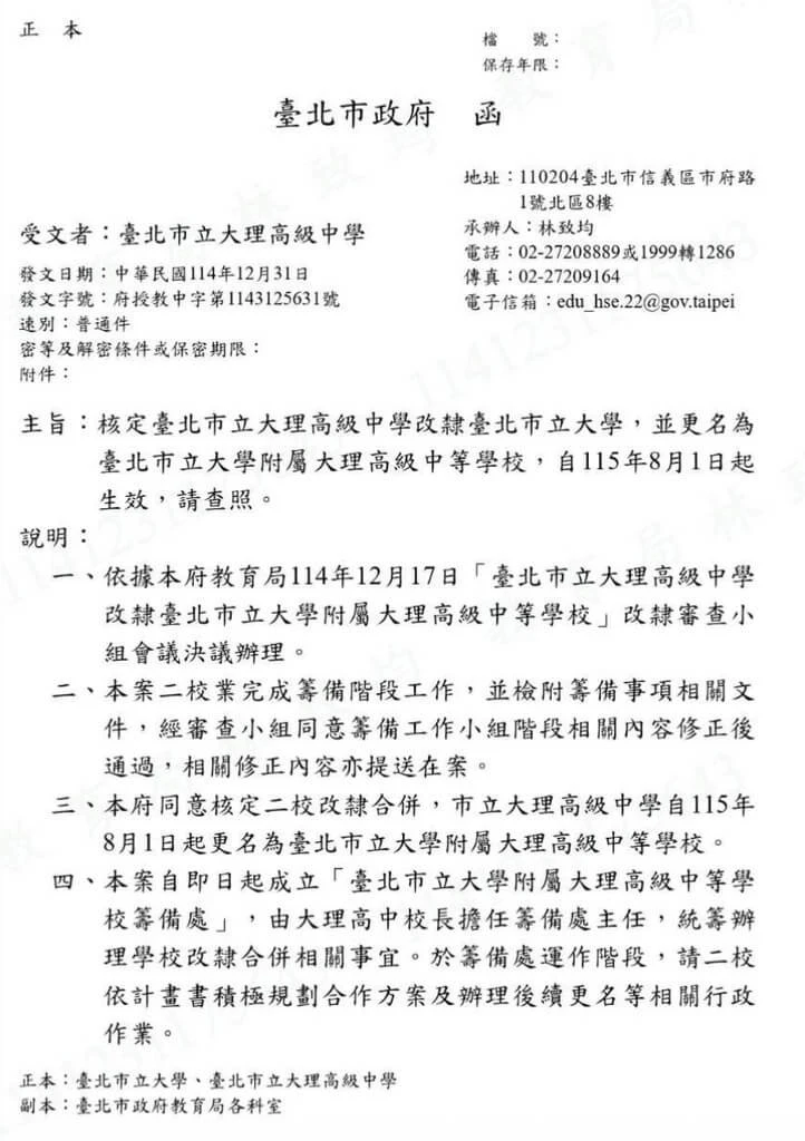
【記者許皓婷/台北報導】台北市立大理高級中學正式走入歷史!台北市教育局表示,預計於2026年8月1日正式更名為「台北市立大學附屬大理高級中等學校」;大理高中表示,北市府正式核定大理高中與台北市立大學合併,2026年8月1日起新校名為「台北市立大學附屬大理高級中等學校」,簡稱北市大附中,感謝前任楊廣銓校長與團隊的努力,更要謝謝大家一直以來的支持。
大理高中表示,市府正式核定大理高中與台北市立大學合併,2026年8月1日起新校名為「台北市立大學附屬大理高級中等學校」,簡稱北市大附中,感謝前任楊廣銓校長與團隊的努力,更要謝謝大家一直以來的支持,教育工作一棒接一棒。
台北市教育局表示,台北市立大理高級中學預計於2026年8月1日正式更名為「台北市立大學附屬大理高級中等學校」,在招生與制度變革方面,未來學校將維持完全中學規模,高中招生部分,預計招收8班272生,另有1班體育班32人;大學招生部分,由北市大在教育部規定的5%上限範圍內,持續鼓勵各系所申請「特殊選才」招生。針對體育班強項如棒球、柔道、角力等,北市大將結合「台北市運動科學中心」資源,將原本的三級銜接進化為「四級銜接」體育人才培育體系,藉此吸引優秀選手續留台北市就讀。
教育局說明,在未來運作方式上,兩校將深化教學合作與資源共享,目前已於高中部自主學習時間推行 68 門「UT Online」線上微課程,未來更規劃由大學端教師直接至附中授課。此外,大理高中已正式成為北市大的「專業發展學校」,提供特教中等學程師資生實習基地,並共同開發 STEAM 與雙語教育課程。為確保校務穩定發展,兩校已共同訂定「附中校務諮詢委員會設置要點」,作為研議重大校務發展與合作事項的常設溝通平臺。
針對組織與制度調整,北市大業已完成組織規程修訂,明確規範附中校長遴選由北市大組成遴選委員會辦理,任期一任四年,得連任一次。至於校內行政作業,大理高中已盤點全校 4 類校務章程與委員會進行更名作業。原有的學校圖章、印信及電子公文系統也將配合校名更改同步調整,預計於2026年7月31日前完成銜接工作。至於校歌部分,將採納專家建議保留原校歌,僅於曲風上進行多元化調整,以傳承大理高中的歷史特色。
