海苔重金屬被控超標 芽米寶貝道歉退款:「非直覺性副食品」而疏忽!家長氣炸
【記者盧麗蓮/綜合報導】行政院消費者保護處去年12月公布,50件市售嬰幼兒食品中,有4件不合規定,其中台灣產的汪汪隊立大功齒妍堂海苔酥,重金屬鉛和鎘均超標,引發國人關注,如間傳出又有其他嬰幼海苔爆食安。被點名重金屬超標的芽米寶貝,今早發出退款公告,表示「海苔非直覺性副食品,以致重金屬未額外進行檢驗而有疏忽」,向顧客致歉。
小兒科醫師巫漢盟指出,鉛和鎘過量對孩子影響大,像是鉛過量最顯著會智力受損,鎘會干擾鈣質吸收,導致骨質疏鬆、軟骨症,嚴重時骨頭極易骨折並產生劇烈疼痛。孩子如果有相關症狀,建議帶孩子去醫院檢查。
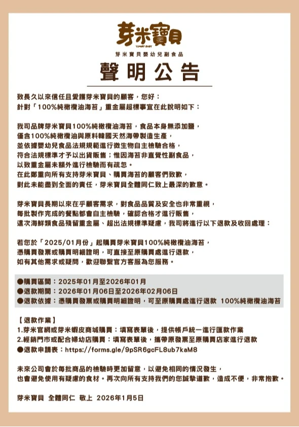
芽米寶貝其中一款「芽米寶貝100%純橄欖油海苔」被點名重金屬鉛和鎘超標,今早發出致歉聲明。
聲明中指出,食品本身「無添加鹽」,僅含「100%純橄欖油」與原料「韓國天然海帶」製造生產,並依據嬰幼兒食品法規規範進行微生物自主檢驗合格,符合法規標準才予以出貨販售。「惟因海苔非直覺性副食品,以致重金屬未額外進行檢驗而有疏忽。在此鄭重向所有支持芽米寶貝、購買海苔的顧客們致歉,對此未能盡到全面的責任,芽米寶貝全體同仁致上最深的歉意。」
芽米寶貝:2025年1月起購買者可退款
芽米寶貝表示,這次食品殘留重金屬、超出法規標準疑慮,將進行以下退款及收回處理。
若是2025年1月份起購買芽米寶貝100%純橄欖油海苔,憑購買發票或購買明細證明,可直接至原購買處進行退款,退款期間為明天起至2月6日。
重金屬超標對兒童影響大
醫師巫漢盟在「阿包醫生陪你養寶包 - 小兒科巫漢盟醫師」粉專分析,鉛和鎘超標對人體的影響,其中鉛中毒最危險的地方在於初期通常沒有明顯症狀,當家長察覺異常時,往往已經對大腦造成不可逆的傷害。而兒童對重金屬的吸收率遠高於成人,且神經系統尚未發育完全,因此攝取過量的鉛或鎘對健康的影響非常深遠。
巫漢盟指出,鉛超標最顯著的影響是神經與行為發育,即使是低濃度暴露,也可能導致 IQ 下降、學習障礙。行為上則可能出現過動、注意力不集中、容易激動易怒、具攻擊性或反社會行為。發展遲緩則包括語言能力退化、動作協調性變差。
鉛過量,在生理上容易引起消化系統不適,像是陣發性腹痛、噁心嘔吐、嚴重便祕。也會影響血紅素合成,導致貧血。
鎘過量主要傷害腎臟與骨骼。腎臟損傷會導致蛋白尿,長期累積可能演變為慢性腎臟病。鎘會干擾鈣質吸收,導致骨質疏鬆、軟骨症,嚴重時骨頭極易骨折並產生劇烈疼痛。還可能影響孩子身高的正常發育。
顏宗海:加工食品含鉛 成人20%、50%會吸收
行政院消費者保護處上月查出台灣產的汪汪隊立大功齒妍堂海苔酥,重金屬鉛和鎘均超標,當時林口長庚臨床毒物中心主任顏宗海表示,加工食品中含有鎘,大概有6%會被人體吸收,進而影響腎臟和骨頭,對後者的影響如導致骨頭病變,就會發展為「痛痛病」,也含有致癌性。
針對鉛對人體的影響,顏宗海表示,加工食品中如果含有鉛,在成人體內約有20%會被吸收,在兒童體內則高達50%,鉛中毒會影響很多器官系統,除了與生殖及發育毒性相關,研究也發現,鉛暴露與腎臟病、痛風、心臟血管疾病及兒童智商、過動有關。
別人也看 強烈冷氣團今襲台!本周「先濕後乾」下探6°C 專家估「這3天」觸及寒流
