廣告
快訊
KNEWS
⚡
民進黨取消中常會「黨公職投入防災」 1狀況延後南高嘉初選登記
出版時間:2025/11/11 19:48
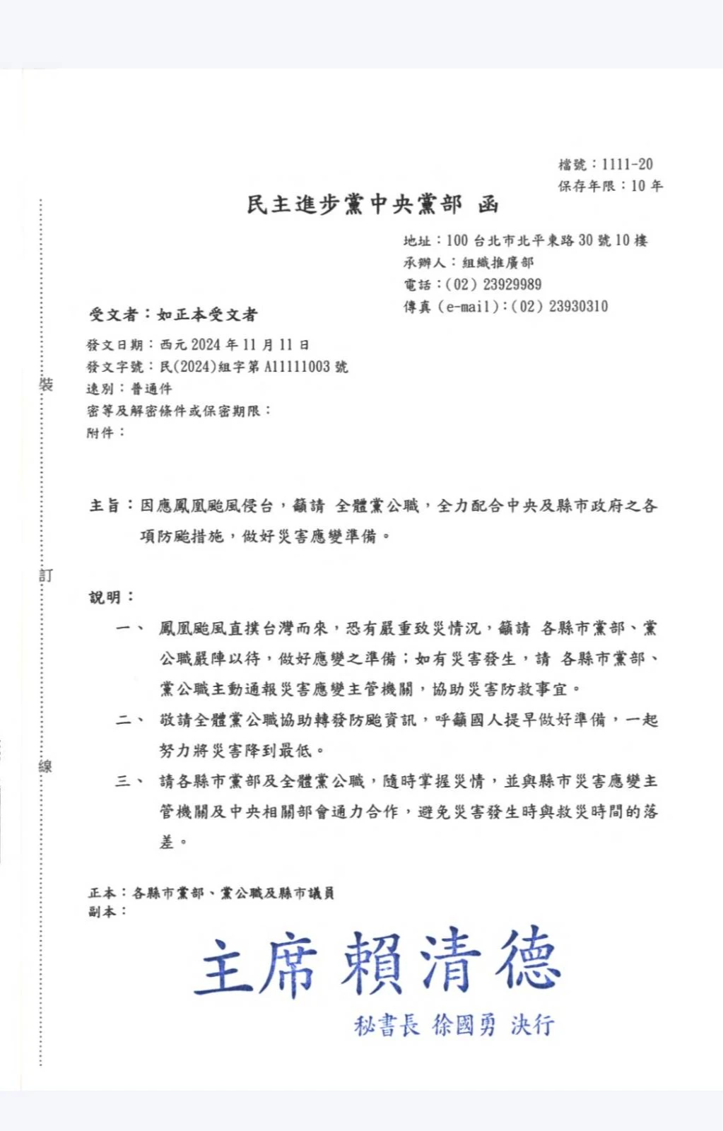
【記者施智齡/台北報導】鳳凰颱風暴風圈逼近台灣,民進黨主席賴清德今天下午發函給地方黨部及黨公職、縣市議員,要求大家嚴陣以待,如災害發生應主動通報主管機關,黨中央也取消明天的中常會,讓全員能投入防災工作。因本周五為南高嘉縣市長提名初選登記截止日,民進黨說明,若14日停班,初選登記將延長至17日。
台南市、高雄市、嘉義縣首長任期明年屆滿,民進黨透過初選決定提名人選,自昨天(10日)至14日開放有志角逐者登記,截至目前,台南立委林俊憲、高雄立委邱議瑩、賴瑞隆、嘉縣立委蔡易餘及嘉縣議員黃榮利已完成繳費、初選登記,剩台南立委陳亭妃、高雄立委許智傑、林岱樺未登記。
民進黨表示,明(12日)中常會因鳳凰颱風影響,中常委及黨公職人員投入防災工作,故停開一次。至於初選登記作業,民進黨說明,如政府機關發佈11月12、13日(星期三、四)停止上班資訊,則提名初選登記截止日維持11月14日(星期五),若14日停止上班,將比照公職人員選舉罷免法規定,延長至11月17日(星期一),但周六、日非上班日,不受理領表、登記作業。
賴清德也在今天下午透過黨中央發函各縣市黨部、黨公職及縣市議員,要求全體黨公職全力配合中央、地方政府的防颱措施;籲請全員嚴陣以待,做好應變準備。如災害發生,請各縣市黨部、黨公職主動通報災害應變主管機關,協助災害防救事宜。
此外,賴要求黨公職協助轉發防颱資訊,呼籲國人提早做好準備,一起將災害降到最低,同時隨時掌握災情,並與縣市災害應變主管機關及中央相關部會通力合作,避免災害發生時與救災時間的落差。
